
杭州跑出一个IPO 腾讯“赚”了3亿
杭州某公司成功IPO上市,腾讯因此获得了巨大的投资回报,赚了3亿元,该公司的发展引起了市场的广泛关注,其成功上市也为投资者带来了可观的收益,这一事件反映了杭州科技创新和资本市场的活跃,进一步推动了当地经济的发展。
来源:猎云精选;文/孙媛
今天,“全球家庭品质护理第一股”诞生。
6月26日,来自浙江杭州的圣贝拉成功登陆港交所,发行价6.58港元/股,开盘价为8.45港元/股,较发行价上涨28.4%,开盘市值为51亿港元(约合47亿元)。随后股价最高上涨至9.29港元/股,有所滑落。
截至午间休盘,圣贝拉股价为9港元/股,市值54.88亿港元(约合50.6亿元)。
而这家创办于2017年的高端母婴护理机构,有着“月子中心爱马仕”之称,共拥有96家高端月子中心,有“圣贝拉”、“小贝拉”、“Bella Isla”三大月子中心品牌。
其中,“圣贝拉”品牌定位高奢,月套餐在16万元以上,为公司主要收入来源,2024年创收3.23亿元,占比为40.44%。
根据弗若斯特沙利文报告,圣贝拉为亚洲及中国最大的产后护理及修复集团(以2024 年月子中心的收入计算)、中国增长最快的规模化产后护理及修复集团(以2022年至2024 年收入增长率计算)以及中国内地首家拓展至中国内地以外地区的月子中心运营商。
而圣贝拉不仅备受贵妇们追捧,更是在VC圈掀起了一股投资热潮,在其身后,可以看到腾讯、中国人寿、C Capital、Pegasus Capital、高榕资本等知名机构竞相押注的身影。
它的成功IPO,亦成为一场消费投资的盛宴。
贵妇坐月子,腾讯“赚”近3亿
圣贝拉的故事,始于80后牛津学霸向华。
他在2010年于英国牛津大学完成工程硕士学位,随后便进入瑞士银行香港分行工作,任职于亚洲并购与企业融资组及亚洲医疗健康组。
在投行工作期间,向华积累了多个行业的并购及资本市场的丰富交易经验,尤其是医疗保健服务和医疗器材领域,最后在该集团获得了董事职位。
而商海蛰伏近7年, 多年医疗健康方面的投资并购经验也让向华非常看好母婴护理赛道。
当时,业内传统小作坊的运营模式,以及行业中准入门槛低,缺乏标准,在监管方面也较为欠缺等问题,让向华在用户需求调研中,发现坐月子无论在家还是在外,普遍被认为是一个特别痛苦的经验。
于是,为了打破“坐月子”的固有印象,让妈妈体验到更好的产品,能够对生活有美好的向往,让向华看到了其中的机会,而这一初衷也让这个投行高管随即放弃百万年薪,于2016年12月注册成立杭州贝康。
时至今日,圣贝拉作为中国领先的产后护理及修复集团,亦提供家庭护理服务及针对女性需求的相关食品,目前,公司经营三大主要业务线。
其中,月子中心作为圣贝拉收入主要来源,提供产后护理和修复服务。
2022年至2024年收入分别为4.07亿元、4.68亿元和6.78亿元,占总收入比例分别高达86.4%、83.5%和85%。
截至最后实际可行日期,公司在圣贝拉(针对高净值家庭的超高端旗舰月子中心品牌)、(针对中高产家庭的高端品牌,通过营造舒缓的环境来关注心理健康)及小贝拉(针对年轻中产家庭的轻奢品牌)品牌旗下拥有一个由96家高端月子中心组成的庞大网络,其中包括62家自营中心及34家管理中心。
而月子中心的网络扩张也带来了收入的进一步增长。
报告期内,公司收入由截至2022年12月31日止年度的4.715亿元增加18.7%至截至2023年12月31日止年度的5.599亿元,并进一步增加42.7%至截至2024年12月31日止年度的7.987亿元。
根据弗若斯特沙利文报告,于2024年,以来自中国月子中心的收入计算,圣贝拉占市场份额约1.2%。
而显眼的业绩,自然也吸引到一众VC前来押注。
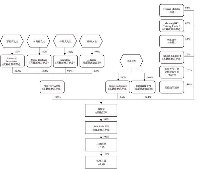
从2018年2月至今,圣贝拉共计完成7轮融资,合共从金融及战略投资者筹集逾3亿元。这里面,早期投资者赚得盆满钵满,其中就包括腾讯。
据招股书显示,腾讯在2021年,分别通过C轮投资1.5亿以及承让支付了1200万元,合计投资总额达1.62亿元。
根据IPO后,腾讯持股9.8%,当前开盘市值47亿元计算,腾讯持股价值近4.6亿元,“赚”近3亿元,投资回报率达185%。
而向华IPO后持股35.7%,身家近16.8亿元。
3年累亏12亿,“月子中心爱马仕”也有隐忧
不过,值得注意的是,这场资本盛宴背后,也有一些问题待解。
首先,就收入构成来看,主营业务单一,家庭护理服务的收入和食品收入总营收的比例均不足10%。
家庭护理服务是公司以予家品牌提供家庭护理服务,安排具备相应技能的婴儿护理人员,为客户提供所需的家庭护理服务;食品业务则主要通过电商平台提供食品,覆盖女性不同阶段的营养需求。
报告期内,公司来自家庭护理服务的收入分别为0.35亿元、0.45亿元和0.69亿元,来自食品的收入分别为0.29亿元、0.41亿元和0.51亿元。
2024年,家庭护理服务的收入和食品收入分别占总收入比例为8.6%和6.4%。
而这边第二增长曲线的创收引擎尚未形成,另一边年内亏损的情况也依然存在,同期分别为4.12亿元、2.29亿元、5.43亿元,三年合计亏损达11.84亿元。
不过,由于业务的持续增长、毛利率随着圣贝拉更多的月子中心日趋成熟而有所改善以及公司控制费用的能力,同期,公司经调整EBITDA(非香港财务报告准则计量)分别为负60万元、5290万元及7250万元。
报告期内,公司将2022年的经调整亏损(非香港财务报告准则计量)4460万元扭转为截至2023年的经调整利润(非香港财务报告准则计量)2080万元,2024年录得经调整利润(非香港财务报告准则计量)增至4230万元。
可见,圣贝拉于2023年实现了扭亏为盈。
然而,值得注意的是,2023年,由于许多月子中心的毛利率在初始业绩爬坡阶段后有所提升,毛利率由截至2022年的29.9%增至截至2023年的36.5%,不过公司在2024年增加了更多中心,有更多中心处于初始业绩爬坡阶段,2024年其毛利率下降至33.9%。
这意味着,公司IPO后计划扩展产后护理网络这一步,仍可能对毛利率产生一定影响,进而可能影响未来的盈利水平。
在接受二级市场的资金“输血”后,圣贝拉亦有一场“稳”盈利的硬仗要打。