
荣耀启动IPO,估值超2000亿
荣耀启动IPO,估值超过2000亿人民币,这家科技巨头正在寻求资本市场的新机遇,计划通过公开募资实现更大规模的发展,此举标志着荣耀在独立运营后的进一步壮大,也显示出市场对其未来前景的乐观预期,此次IPO将为公司带来新的发展机遇,助力其继续深耕智能设备领域。
来源:猎云精选,文/王非
2025年Q1市占率跌出前五的荣耀,上市迈出关键一步,正式开启IPO进程。
6月26日,荣耀终端股份有限公司(下称:荣耀)获深圳证监局上市辅导备案,开始冲刺“AI终端生态第一股”,辅导机构为中信证券。
相关文件显示,荣耀计划在2026年第一季度完成辅导计划、辅导考试等,并向当地证监局申请辅导验收。也就是说,荣耀最快将于2026年中开始冲刺IPO。
从宣布“首发上市不借壳”,到明确“Q4股改”,到如期完成股改……荣耀,正一步一步朝着上市目标稳步前进。
据证券时报消息,此前有报道称,荣耀Pre-IPO轮估值为2000亿元。但这一说法,并未得到荣耀官方确认。
未来伴随荣耀顺利IPO,他也将成为继小米、传音控股后,中国第三家上市的智能手机巨头。目前,传音控股市值为898.37亿元,小米市值则为1.54万亿港元。
IPO传闻已久,终迎实质进展
事实上,自2020年11月,荣耀正式从华为独立后,“荣耀上市”的消息,便层出不穷。
2021年8月,时任荣耀CEO的赵明曾正式回应上市计划;他表示,荣耀未来融资渠道会多元化,不排斥在合适的机会上市,至于上市时间等细节,还没有提上议程。
时间来到2022年,“荣耀借壳上市”的传闻更是满天飞,借壳潜在对象包括深城交、深振业A、深纺织A、英飞拓、恒实科技、特发信息、天音控股等,并由此带动多只“绯闻”股异动。
伴随动静越闹越大,终于在2022年11月22日晚间,荣耀在董事会公告中称,为实现公司下一阶段的战略发展,公司将不断优化股权结构,吸引多元化资本进入,通过首发上市推动公司登陆资本市场。自此,相关“绯闻”股失去了“荣耀借壳”概念。
随后在2024年8月,荣耀方面表示“计划在今年四季度启动相应的股份制改革”,目前已完成这一动作。根据相关监管规定,股改完成后,荣耀就可以正式进入“上市辅导”等流程,冲击资本市场。
除了上市方式和时间,荣耀的估值也在持续引发外界关注。
早在华为正式出售荣耀前,就有消息称知情人士透露,华为计划以1000亿元价格出售该品牌。待到官宣,华为并没有公开这笔交易的具体金额。彼时虎嗅发布的消息称,该交易价值约为400亿美元(约合2633亿元,按当时汇率计算)。
此后,荣耀于2022年上半年首次传出独立上市消息时,资本市场给其估值一度高达450亿美元(约合3215亿元),足见市场对荣耀上市的期待和信心。然而近两年,外界对其估值有“缩水”迹象,一般在2000亿元上下浮动。
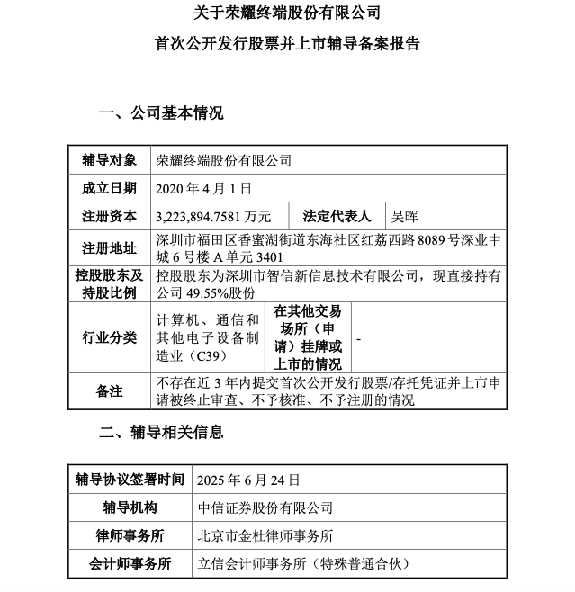
截至目前,荣耀共有包括深圳鲲鹏资本、深智城集团、宝投集团、国信资本、京东方、中国国新控股、中金资本、中国移动、中国电信、基石资本在内的20余家股东。辅导备案文件显示,荣耀控股股东为深圳市智信新信息技术有限公司,现直接持有公司49.55%股份。
今年5月底,伴随荣耀400系列,机器人产品首秀,“荣耀上市”,又一次迎来市场热议。
彼时,CFO彭求恩谈及荣耀上市进展时表示,公司于2024年年底完成股份制改造,目前已聘用了券商、律所、会计师等,各项筹备工作都在积极开展中。
至于具体的上市时机,彭求恩称,需要结合市场、监管、企业发展战略等因素综合考虑,会找合适时机来进行上市,让大家都满意。
李健治下,加注AI
AI大模型热潮下,2024年被称为“AI手机元年”,荣耀也早有相关布局。2024年1月,荣耀正式发布新的操作系统MagicOS 8.0,置入自研70亿参数AI大模型——“魔法大模型”, 搭载行业首个基于意图的智能终端交互新范式——意图识别人机交互。
今年以来,荣耀已经推出包括主打长续航的荣耀Power、电竞性能旗舰荣耀GT Pro、荣耀400系列等多款AI手机,并将于7月2日发布第五代折叠屏旗舰荣耀Magic V5。另据透露,荣耀400系列首销日销量同比300系列增长195%,同比200系列增长138%,打破近三年荣耀手机首销日销量纪录。
不只是AI手机,身处AI 2.0时代,人形机器人、具身智能的进展更是“一日千里”。伴随苹果三星、华米Ov等手机厂商的躬身入局,荣耀显然不愿也不能“置身事外”。
2024年11月,针对“荣耀会不会做车、眼镜、下一代的机器人”等问题,高级副总裁徐智煜曾回应:这些领域都在研究范围内,主要取决于商业模式和成熟度。次月19日起,荣耀全资子公司就开始密集进行对外投资,在太原、成都、南京等地密集新开20多家新公司,经营范围均包含智能机器人、智能无人飞行器等多个前沿科技领域。
事实上,押注AI以及前沿科技领域,与荣耀基本盘手机业务的颓势有一定关系。据IDC报告显示,2022-2023年,荣耀在中国手机市场的份额分别为18.1%、17.1%。2024年第三、四季度,市场份额已持续下滑至14.6%、13.7%,市场地位从2022年的第二降至第五。2025年Q1,叠加未发布新机等因素影响,荣耀更是直接跌出前五变成“Other”。
回望2024年,荣耀面临市场份额下滑、华为回归竞争及线下渠道扩张受阻等问题,因此今年初的突然“换帅”,也被外界猜测赵明是为战略决策结果负责。此后,李健接棒赵明担任荣耀CEO以来,最为外界热议的,便是他再次加速荣耀在AI方面的布局。
荣耀CEO李健
战略层面:今年3月2日,荣耀发布了阿尔法战略,计划在未来五年内投入超过100亿美元用于AI基础研究和硬件集成,致力于构建覆盖全场景、全链条的AI终端生态体系,重塑行业价值链条;平均每年投入约150亿元,这一数字几乎是近年来手机厂商公开表态中对于AI投入最大的。
技术层面:今年5月22日,荣耀首次在国内对荣耀“阿尔法战略”进行技术解读,宣布拥抱MCP等开放协议,打通AI终端生态,并计划到2027年,实现1000+硬件品类的接入,4000万+生态设备的激活。
人才层面:荣耀招聘微信公众号于3月31日,为下设具身智能实验室、仿生本体研究实验室等多个实验室的荣耀新产业孵化部,招募2025年实习生,其中就包括机器人数据生成算法工程师、机器人虚拟仿真平台工程师、机器人动力系统(关节电机)仿真工程师等多个机器人相关岗位。
凭借前期的长久积累,以及近期的加速推进,终于在5月28日,荣耀CEO李健迎来国内发布会首秀的同时,完成了公司机器人产品的首秀并“一鸣惊人”,借此宣告荣耀正式进军机器人业务。
在完成股改后,辅导备案前,这个关键的时间节点,荣耀进行机器人新业务首秀,无疑为其上市平添了一份特殊意味。据彭求恩介绍, “目前荣耀正在进行业务转型,要从以前单纯仅有手机业务公司变成具有AI生态的公司。现在手机市场是红海市场,所以这个转型对公司长期价值是很好地支撑。”
进军机器人业务,或许正是荣耀于上市周期内,在“出海、AI”等旧话题之外,为“支撑长期价值”所讲述的新故事。