
宇树科技启动上市辅导 王兴兴持股34.76%
宇树科技启动上市辅导,公司创始人王兴兴持股达34.76%,该公司正在积极筹备上市事宜,计划通过资本市场筹集资金,扩大业务范围和规模,此举标志着宇树科技进入新的发展阶段,有望借助资本市场的力量实现更快速的发展,王兴兴作为公司重要股东,将参与公司上市过程中的决策和管理工作,这一消息对于宇树科技的未来发展具有积极意义。
来源:猎云网
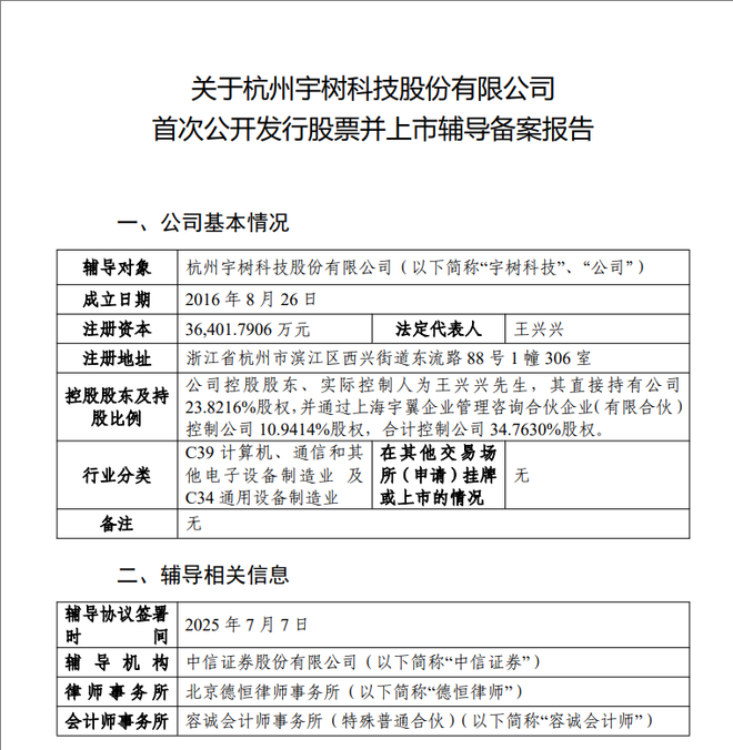
7月18日,中国证监会官网显示,机器人公司宇树科技启动上市辅导,辅导机构为中信证券。
辅导备案报告显示,宇树科技公司控股股东、实际控制人为王兴兴,其直接持有公司23.8216%股权,并通过上海宇翼企业管理咨询合伙企业(有限合伙)控制公司 10.9414%股权,合计控制公司34.7630%股权。
近期,市场已经传出关于宇树科技即将IPO的计划。今年5月,宇树科技发布公告称,因公司发展需要,杭州宇树科技有限公司即日起名称变更为“杭州宇树科技股份有限公司”。宇树科技回应,“这是公司运营方面的常规变更”。但彼时外界就认为此举或许是为了IPO铺路。
此外,有消息称,宇树科技已于近期完成了去年底开启的 C 轮融资。此轮融资由中国移动旗下基金、腾讯、锦秋、阿里、蚂蚁和吉利资本共同领投,宇树的绝大部分老股东参与了跟投,投前估值目前超过 100 亿元人民币。
宇树科技创立于2016年,专注于研发、生产和销售面向消费者和工业级的高性能通用型腿足机器人和类人形机器人、六轴机械臂等。在今年夏季达沃斯论坛上,王兴兴曾表示,2016年公司成立时只有自己一个人,目前公司有约一千人,年度营收达十来亿元。